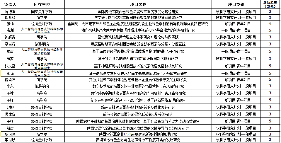
近日,陕西省科学技术厅发布了2023年度立项通知,我校共获批20项,立项率达34%,立项数量和立项率均创历史新高,较去年分别增长67%和36%,连续两年在立项数和立项率上取得突破。

近年来,科研处深入学习领悟习近平总书记关于建设教育强国、科技创新的系列重要论述,积极贯彻落实党的教育方针和《深化新时代教育评价改革总体方案》,以学校“十四五”规划为指导,提出“重组织、强管理、优服务”的工作原则,以“开展有组织的科研”为突破口,以科研项目管理改革、科研平台建设、科研评价机制改革等制度建设为牵引,以重大项目培育、重大任务为驱动,带动资源配置方式创新和科研组织模式变革,持续推进我校科学研究迈上新台阶。
(供稿单位:科研处·科研机构管理中心;图/文:蔡嘉怡;审核:杨霞)